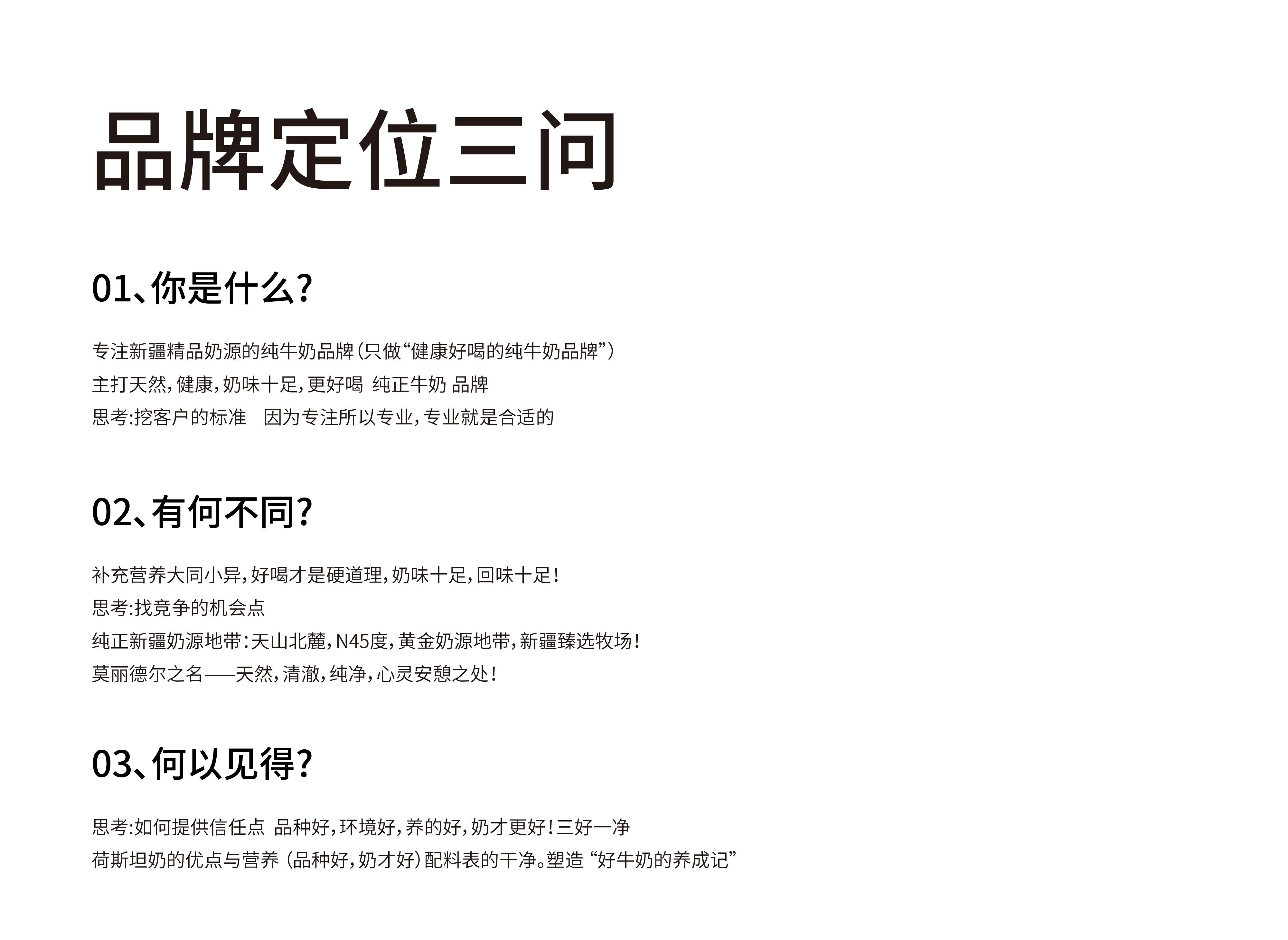
A:杭州市余杭区华夏之心13层1304(未来科技城)
E:1047813281@qq.com
T:18958127721 何经理
好西好品牌策划上海分部
T: 021-52832731, Max Cai 13774445184
Add:上海市长宁区延安西路1521弄13号东一楼,
莫丽德尔新疆纯牛奶

品牌:莫丽德尔Mollidel

产品类型:新疆甄选牧场纯牛奶

服务内容:品牌策划,LOGO&VI策划设计,电商设计,宣传物料等

设计公司:好西好品牌策划

创作日期:2025.02


莫丽德尔新疆纯牛奶

奶味十足更好喝,自然本真莫丽德尔! 我们“只做干净好喝的纯牛奶”

莫丽德尔,以“纯净”为名,以“纯粹”为魂。扎根于天山北麓北纬45°黄金奶源带核心产区的天然生态牧场,采用独特的工艺锁住牛奶的天然醇香,以“奶香味足、口感醇厚”为产品内核,致力于让每一口牛奶都成为唤醒味蕾的美好体验。



莫丽德尔文化:

自然为本,匠心为魂
莫丽德尔的企业文化根植于对自然的敬畏与对品质的坚守。我们倡导“与自然共生”的发展理念,从牧场管理到生产流程,始终遵循生态可持续原则。团队以“匠人精神”打磨每一滴牛奶,用科学的态度对待工艺细节,以真诚的服务传递品牌温度,构建从土地到舌尖的纯净信任链企业使命:让每一杯牛奶都成为连接自然与生活的美好纽带


SERVICE
客户名称: 莫丽德尔新疆纯牛奶
服务内容:品牌全案策划,LOGO&VI策划设计,电商设计,宣传物料等
创作日期:2026.01.21
Recommended Case
推荐案例